Bloque 6
Las herramientas tecnológicas que se van a implementar deben ser organizadas para obtener los resultados esperados .
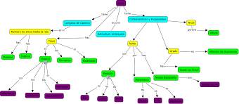
Herramientas para la organización del conocimientoa.Redes SemanticasLas Redes Semanticas son las concepciones que las personas hacen de cualquier objeto en su entorno de acuerdo a Figureroa (1976).
Componentes de una red semántica
Una red semántica es una representación grafica del conocimiento en la que existe una jerarquia de nodos y arcos.
Nodos:Los nodos de una red semantica estan unidos por arcos , los cuales indican la relacion que existe entre ellos .
Arcos:Los arcos representan relaciones conceptuales.
Tipos de arcos
Propiedades de las redes semánticas
Las redes semánticas permiten el manejo de la herencia de propiedades a través de los enlaces ES_UN, de forma que no se presente redundancia de información.
La herencia de propiedades dice que cualquier que se declare como verdadera para un clase de objeto, será cierta para cualquier elemento de esa clase salvo que se manejen excepciones
Las ventajas de la herencia de propiedades son:
*Evitar repetir propiedades.
*Permite compartir conocimiento entre diferentes conceptos de la red semántica.
Las Redes semánticas proporcionan:
.Una Ayuda grafica para visualizar una base de conocimientos.
.Algoritmos eficientes para inferir propiedades de un objeto en base a su pertenencia a una categoría.
Elementos de la representación de las redes semánticas:
*Las instancias se representan por constantes.
*Las clases se representan por constantes.
*Las relaciones clase-superclase se representan por hechos de la forma ES_UN
*Las relaciones instancia clases –clases se representan por hechos de la forma INST
*Cada propiedad se representa la clase inicial de la jerarquía.
Ventajas y desventajas de las redes semánticas:
*Las ventajas de las redes semánticas son su potencia a la hora de definir relaciones y su especial adaptación a sistemas interactivos.
*Las desventajas de las redes semánticas son su poca flexibilidad, lo que dificulta las modificaciones y la complejidad que encierra su lectura cuando la base de conocimientos es grande , por lo que necesita de potentes sistemas gráficos
Categorías de las redes semánticas
*Redes IS_A en las que los enlaces entre nodos están etiquetados.
*Grafos Conceptuales en los que existen dos tipos de nodos de conceptos y de relaciones
*Redes de marcos en los que los puntos de unión de los enlaces son parte de la etiqueta del nodo
Características de las Redes semánticas:
*Son redes complejas organizadas en jerarquías que facilitan la utilización del razonamiento basado en la herencia.
*No tienen un Vocabulario prefijado de representación, pero todas las variantes son capaces de representar (conexión con otros conceptos).
*Son de fácil comprensión gráfica.
*Representan el procesamiento del lenguaje natural.
*Su formalismo resulta muy limitado para dominios más complejos.
Ejemplos de redes semánticas:
*Consideramos la siguiente red semántica acerca de SAM y su familia.
Red Semantica .

Wikis

El termino Wiki proviene del termino Hawaiano “wiki wiki que significa rápido, y hace referencia a un espacio web colaborativo donde los usuarios pueden crear y editar de forma rápida páginas web relacionadas entre sí , mediante un sistema de hiperenlaces HTML.
Permitir a los usuarios todos los días crear y editar cualquier pagina de un sitio web es emocionante ,ya que fomenta el uso democrático de internet y promueve la composición de contenidos por los usuarios no profesionales .
Wiki (del hawaiano wiki, ‘rápido’)1 es el nombre que recibe un sitio web cuyas páginas pueden ser editadas directamente desde el navegador, donde los usuarios crean, modifican o eliminan contenidos que, generalmente, comparten.
Los textos o «páginas wiki» tienen títulos únicos. Si se escribe el título de una página wiki en algún sitio del wiki entre dobles corchetes ([[Título de la página]]) esta palabra se convierte en un «enlace web» a la página correspondiente.
Así, en una página sobre «alpinismo» puede haber una palabra como «piolet» o «brújula» que esté marcada como palabra perteneciente a un título de página wiki. La mayor parte de las implementaciones de wikis indican en el localizador uniforme de recursos (URL) de la página el propio título de la página wiki (en Wikipedia ocurre así: es el URL de la página wiki Alpinismo), facilitando el uso y comprensibilidad del enlace fuera del propio sitio web. Además, esto permite formar en muchas ocasiones una coherencia terminológica, generando una ordenación natural del contenido.
Flickr
Flickr
Flickr (pronunciado /fliker/) es un sitio web que permite almacenar, ordenar, buscar, vender2 y compartir fotografías o vídeos en línea, a través de Internet.
Cuenta con una comunidad de usuarios que comparten fotografías y videos creados por ellos mismos. Esta comunidad se rige por normas de comportamiento y condiciones de uso que favorecen la buena gestión de los contenidos.
La popularidad de Flickr se debe fundamentalmente a la capacidad para administrar imágenes mediante herramientas que permiten a los autores: etiquetar sus fotografías, explorar y comentar las imágenes de otros usuarios.
Flickr es una herramienta que se puede usar para potenciar las clases de fotografía.
En noviembre de 2008, Flickr albergaba más de tres mil millones de imágenes.3 Cada minuto se agregan a Flickr alrededor de 5000 imágenes.






